java-springboot图书馆管理系统 基于 Spring Boot 的馆藏资源智能管理平台 Java 技术栈下的智慧图书服务系统计算机毕业设计

Source

java-springboot图书馆管理系统ppl99bge计算机毕业设计(配套有源码 程序 mysql数据库 论文)
本套源码可以在文本联xi,先看具体系统功能演示视频领取,可分享源码参考。

在“互联网 + 文化服务”的大趋势下,传统图书馆的手工卡片、Excel 台账已无法满足高频次、高并发的借阅场景;与此同时,读者对“即到即借、即查即得”的体验要求也与日俱增。借助 Spring Boot 微服务架构与 Vue 前后端分离技术,打造一套运行稳定、扩展方便、数据可视化的图书馆管理系统,既能减轻馆员重复劳动,又能把图书资源、读者行为、流通数据实时在线化,为馆藏决策与阅读推广提供精准依据。


系统功能全景
门户展示

  • 首页轮播、公告栏、图书资讯列表、热门推荐、新书速递

检索与浏览

  • 多维检索:书名、作者、出版社、ISBN、分类、标签

  • 图书详情:封面、简介、目录、可借数量、馆藏定位、读者评论、点赞/收藏/分享

读者服务

  • 在线注册/登录(验证码、密码加密、JWT 续期)

  • 个人中心:资料修改、密码找回、头像上传、消息提醒

  • 图书借阅:扫码或一键借书、自动校验最大借数、借阅期限、逾期预警

  • 图书归还:自助归还、续借、预约、违约记录

  • 我的历史:借阅清单、归还清单、违约记录、收藏夹、阅读足迹

留言与互动

  • 在线留言:文字+图片、馆员回复、公开/私密模式

  • 图书评论:评分、读后感、精彩评论置顶

后台管理

  • 用户管理:批量导入、黑名单、权限分级

  • 图书类型:多级分类、自定义属性、批量调整

  • 图书信息:单本录入、Excel 导入、库存上下架、封面裁剪、库存预警

  • 图书借阅:借还流水、逾期统计、催还通知、违约金计算

  • 图书归还:归还审核、损坏登记、遗失赔偿、归还排行榜

  • 在线留言:留言审核、敏感词过滤、快捷回复模板

  • 系统管理:轮播图配置、公告发布、菜单权限、操作日志、数据备份/还原、定时任务

数据统计

  • 实时仪表盘:借阅量、归还量、逾期率、到馆人次、热门分类

  • 报表导出:月度、季度、年度 PDF/Excel,支持图表嵌入


功能总结
系统把“图书生命周期”与“读者服务链”全部搬上线:从图书编目、入库、检索、借阅、归还、赔偿、注销,到读者注册、互动、预约、续借、留言、收藏,全流程闭环;同时提供可视化数据面板与灵活配置后台,让馆员专注服务而非琐碎台账,真正做到“书有所管、人有所享、数据可用”。

注:以上是纯课题毕业设计功能介绍,并非实际开发完成,最终开发完成的毕业设计程序以下面的的环境软件、功能图和界面为准。

系统所需要的环境软件:idea、eclipse+mysql5.7、8.0+Navicat+JDK1.8+tomcat7.0

3 系统分析

3.1可行性分析

在开发系统以前,必须对系统开展可行性研究,目地是用有效的方法处理最大的问题。程序流程一旦开发出去满足用户的要求,便会产生许多益处。下面咱们就从技术性、操作、经济、法律等领域来挑选这一系统是不是会最后开发。

3.1.1 技术可行性

本系统在技术层面使用Eclipse作为Java开发语言,后台管理系统使用了Spring Boot等开源框架,前端页面使用VUE,本系统选择MySQL数据库系统来开发完成本图书馆管理系统。作为软件工程专业的学生,在大学开设的相关专业课程中都包含了这些技术,所以在系统开发技术及应用上都没有太大困难,因此系统开发在技术层面是完全可行的[13]。

3.1.2 操作可行性

   图书馆管理系统旨在为用户提供一个简单方便快捷的图书馆管理系统。图书馆管理系统的界面简洁,操作方便,即使是不具备很强的网络技术知识的用户也可以轻松使用。在管理员管理模块中,各项内容的管理操作界面也都简洁易懂的,实际操作也十分的简单[14]。因此该系统具有可操作性。

3.1.3 经济可行性

本项目所有功能的开发都是由本人独立完成,而且开发中使用的所有技术及工具也都开源的,易于学习和掌握的,所有省去了请专家开发指导的大笔费用,本系统的开发对计算机的软硬件的要求较低,因此这个系统在经济方面是完全可行的。

3.1.4 法律可行性

图书馆管理系统属于自己设计的管理系统,因为这个系统在数据管理方面以及软件方面都是应用自己开发的开源代码,不存在模仿或盗用其他人的软件问题,是非常合法的[15]。

从上面给大家讲解的过程不难看出,图书馆管理系统是一个全面优质的系统,我们开发的这个程序也是存在合法和必然性的,而且在技术方面也是过硬的,还节约了成本,难度不大,很适合用户进行操作。

3.2系统需求分析

本图书馆管理系统是为了提高用户查阅信息的效率和管理人员管理信息的工作效率,可以快速存储大量数据,还有信息检索功能,这大大的满足了用户和管理员这二者的需求。操作简单易懂,合理分析各个模块的功能,尽可能优化界面,让用户和管理员能使用环境更好的系统]。

对比要实现的功能来分析出用户的需求,可以让管理员在线对其进行添加、修改、查看、删除,这不仅提高管理员的工作效率,也满足了用户的需求,还大大的节省了时间。

本系统采用自上往下的方法开发,基本定位如下功能:

本课题要求实现一套图书馆管理系统,系统主要包括管理员模块和用户模块。

(1)管理员用例图如下所示:

图3-1管理员用例图

(2)用户用例图如下所示:

3.3其他系统需求分析

3.3.1性能要求

在开发了一个功能较为良好系统之后,首要考虑的就是它的性能要求,比如当用户使用它进行点击或提交功能时,它会产生多久的延迟,系统响应速度快不快,如果短时间同时有较多用户访问网站是否会产生系统崩溃,是否采用高并发接口[16],另外,存储功能进行中的代码量是否满足算法和数据结构,以及是否占用较大内存等:

(1)系统应具备快速的反映时间,对于并发特征得到解决

(2)系统对用户密码是否进行了加密并进行大量安全处理。

(3)系统代码量是否简洁,不会占用计算机太多内存。

3.3.2安全要求

对于安全要求要进行可靠性分析,可靠性分析有利于可实现安全性、可靠 性设计与系统功能设计在数据源上的统一。就本系统的安全性能而言,数据的帐户和密码需要以明文形式显示,并严格加密[17]。更改密码、修改个人数据、添加信息需要相应权限。用户点击业务信息,登录、用户登录信息、地址等都会被随时监控。

3.4 系统结构和流程设计

开发该系统主要选用了Spring Boot的架构设计,将主要表现层、业务逻辑层和数据访问层分离出来。表现层将请求的回应信息展现在java网页页面上便于客户访问,业务逻辑层负责获得并正确处理请求逻辑,确保SQL语句读取时取得成功或失败,数据访问层关键将数据信息拼写成SQL语句[18]。由于分层次构造开展开发,可以使开发系统软件的耦合性减少,随后重用率提升,只在数据层对数据开展处理就可以了。随后由接口封装对象,业务层完成对系统的逻辑操作,在显示层展现和接受数据信息,用接口完成每个层间的数据信息的传送。实际操作的方法简洁明了,使体系能更快的运作。

操作流程需要进行设计,一个完整的系统可以流畅的操作下来是至关重要的,本系统的完整操作流程如图3-4所示:

图3-4系统操作流程图

本系统主要有管理员、用户二种角色,进行登录时需要确保输入的内容与已经保存的账号信息一致,通过账户密码等方式来校验用户信息,输入正确则登入系统,输入错误则登入失败。系统登录流程,如图3-5所示:

图3-5系统登录流程图

在添加信息的时候,会判断是哪类用户,并根据用户类型判断执行是否合法,合法者可以进行添加,不合法者则不能进行此操作。管理员登录账号后可以对内容进行添加,拥有着最高的权限,用户权限仅次于管理员。添加信息流程图如图3-6所示:

图3-6系统添加流程图

删除数据时与添加数据功能类似,删除数据具体流程如图3-7所示:

图3-7系统删除流程图

4系统设计

4.1 系统基本结构设计

本次系统采用Spring Boot框架集进行开发,Spring Boot框架是一款企业界主流的软件开发框架,其简化了开发流程,大大缩减了软件开发所需的时间提高了软件的响应速度。系统基本结构图如图4-1所示。

图4-1 系统基本结构图

4.2 数据库设计

4.2.1 数据库实体

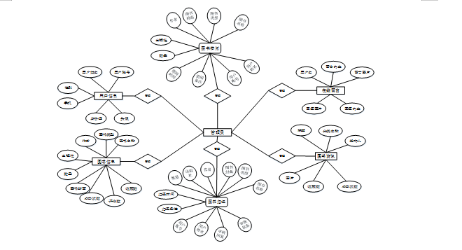
E-R图,即实体-联系图,它是一种通过对实例进行抽象,以可视化的方式来描述现实世界的概念模型。根据需求分析绘制出数据库的E-R图,能够直观地映射出各个表之间的关系。

用户信息包括;用户账号、用户姓名、性别、手机、身份证、头像等信息,实体图如图4-2所示。

图4-2用户信息实体图

图书信息包括;图书名称、图书类型、作者、出版社、数量、图书封面、点击次数、评论数、收藏数等属性,实体图如图4-3所示。

图4-3图书信息实体图

图书借阅包括;图书名称、图书类型、图书封面、作者、出版社、数量、借阅时间、借阅备注、用户账号、用户姓名等属性,如图4-4所示。

图4-4图书借阅实体图

图书归还包括图书名称、图书类型、图书封面、作者、出版社、数量、归还时间、归还备注、用户账号、用户姓名、审核回复、审核状态等属性,实体图如图4-5所示。

      图4-5图书归还实体图

图书馆管理系统总体E-R图 如图4-6所示:

图4-6图书馆管理系统 总体E-R图

5系统详细设计

5.1 前台用户功能模块

当用户打开系统的网址后,首先看到的就是首页界面。在这里,用户能够看到图书馆管理系统的导航条显示首页、图书信息、图书资讯、在线留言、个人中心 。系统首页界面如图5-1所示:

图5-1 系统首页界面

在注册流程中,用户在Vue前端填写必要信息(如用户账号、密码等)并提交。前端将这些信息通过HTTP请求发送到Java后端。后端处理这些信息,检查用户名是否唯一,并将新用户数据存入MySQL数据库。完成后,后端向前端发送注册成功的确认,前端随后通知用户完成注册。这个过程实现了新用户的数据收集、验证和存储。如图5-2所示:

图5-2用户注册界面图

下面是用户注册关键代码:

<script>

export default {

        data() {

                return {

                        ruleForm: {

                        },

            pageFlag : '',

                        tableName:"",

                        rules: {},

                };

        },

        mounted(){

        this.pageFlag = this.$storage.get("pageFlag");

                let table = this.$storage.get("loginTable");

                this.tableName = table;

        },

        created() {

    

        },

        destroyed() {

                          },

        methods: {

                // 获取uuid

                getUUID () {

                        return new Date().getTime();

                },

                close(){

                        this.$router.push({ path: "/login" });

                },

        yonghutouxiangUploadChange(fileUrls) {

            this.ruleForm.touxiang = fileUrls;

        },

        // 多级联动参数

                // 注册

                login() {

                        var url=this.tableName+"/register";

                                        if((!this.ruleForm.yonghuzhanghao) && `yonghu` == this.tableName){

                                                this.$message.error(`用户账号不能为空`);

                                                return

                                        }

                                                

                                        if((!this.ruleForm.yonghuxingming) && `yonghu` == this.tableName){

                                                this.$message.error(`用户姓名不能为空`);

                                                return

                                        }

                                        

                                        if((!this.ruleForm.mima) && `yonghu` == this.tableName){

                                                this.$message.error(`密码不能为空`);

                                                return

                                        }

                                        

                                        if((this.ruleForm.mima!=this.ruleForm.mima2) && `yonghu` == this.tableName){

                                                this.$message.error(`两次密码输入不一致`);

                                                return

                                        }

                                        

                                        

                                        if(`yonghu` == this.tableName && this.ruleForm.lianxidianhua&&(!this.$validate.isMobile(this.ruleForm.lianxidianhua))){

                                                this.$message.error(`联系电话应输入手机格式`);

                                                return

                                        }

                                        

                                        

            if(this.ruleForm.touxiang!=null) {

                this.ruleForm.touxiang = this.ruleForm.touxiang.replace(new RegExp(this.$base.url,"g"),"");

            }

                                        

                        this.$http({

                                url: url,

                                method: "post",

                                data:this.ruleForm

                        }).then(({ data }) => {

                                if (data && data.code === 0) {

                                        this.$message({

                                                message: "注册成功",

                                                type: "success",

                                                duration: 1500,

                                                onClose: () => {

                                                        this.$router.replace({ path: "/login" });

                                                }

                                        });

                                } else {

                                        this.$message.error(data.msg);

                                }

在登录流程中,用户首先在Vue前端界面输入账号和密码。这些信息通过HTTP请求发送到Java后端。后端接收请求,通过与MySQL数据库交互验证用户凭证。如果认证成功,后端会返回给前端,允许用户访问系统。这个过程涵盖了从用户输入到系统验证和响应的全过程。如图5-3所示。

图5-3用户登录界面

下面是用户登录关键代码:

  mounted() {

    let menus = menu.list();

    this.menus = menus;

    for (let i = 0; i < this.menus.length; i++) {

      if (this.menus[i].hasBackLogin=='是') {

        this.roles.push(this.menus[i])

      }

    }

  },

  created() {

    this.getRandCode()

  },

  destroyed() {

            },

  components: {

  },

  methods: {

    //注册

    register(tableName){

                this.$storage.set("loginTable", tableName);

        this.$storage.set("pageFlag", "register");

                this.$router.push({path:'/register'})

    },

    // 登陆

    login() {

                if (!this.rulesForm.username) {

                        this.$message.error("请输入用户名");

                        return;

                }

                if (!this.rulesForm.password) {

                        this.$message.error("请输入密码");

                        return;

                }

                if(this.roles.length>1) {

                        if (!this.rulesForm.role) {

                                this.$message.error("请选择角色");

                                return;

                        }

                        let menus = this.menus;

                        for (let i = 0; i < menus.length; i++) {

                                if (menus[i].roleName == this.rulesForm.role) {

                                        this.tableName = menus[i].tableName;

                                }

                        }

                } else {

                        this.tableName = this.roles[0].tableName;

                        this.rulesForm.role = this.roles[0].roleName;

                }

                this.$http({

                        url: `${this.tableName}/login?username=${this.rulesForm.username}&password=${this.rulesForm.password}`,

                        method: "post"

                }).then(({ data }) => {

                        if (data && data.code === 0) {

                                this.$storage.set("Token", data.token);

                                this.$storage.set("role", this.rulesForm.role);

                                this.$storage.set("sessionTable", this.tableName);

                                this.$storage.set("adminName", this.rulesForm.username);

                                this.$router.replace({ path: "/index/" });

                        } else {

                                this.$message.error(data.msg);

                        }

                });

    },

    getRandCode(len = 4){

                this.randomString(len)

    },

    randomString(len = 4) {

      let chars = [

          "a", "b", "c", "d", "e", "f", "g", "h", "i", "j", "k",

          "l", "m", "n", "o", "p", "q", "r", "s", "t", "u", "v",

          "w", "x", "y", "z", "A", "B", "C", "D", "E", "F", "G",

          "H", "I", "J", "K", "L", "M", "N", "O", "P", "Q", "R",

          "S", "T", "U", "V", "W", "X", "Y", "Z", "0", "1", "2",

          "3", "4", "5", "6", "7", "8", "9"

      ]

      let colors = ["0", "1", "2","3", "4", "5", "6", "7", "8", "9", "a", "b", "c", "d", "e", "f"]

      let sizes = ['14', '15', '16', '17', '18']

      let output = [];

      for (let i = 0; i < len; i++) {

        // 随机验证码

        let key = Math.floor(Math.random()*chars.length)

        this.codes[i].num = chars[key]

        // 随机验证码颜色

        let code = '#'

        for (let j = 0; j < 6; j++) {

          let key = Math.floor(Math.random()*colors.length)

          code += colors[key]

        }

        this.codes[i].color = code

        // 随机验证码方向

        let rotate = Math.floor(Math.random()*60)

        let plus = Math.floor(Math.random()*2)

        if(plus == 1) rotate = '-'+rotate

用户点击图书资讯,在图书资讯页面的搜索栏输入标题,进行查询,还可以查看标题、分类名称、发布人、点击次数、收藏数、图片等信息,还可以点赞、收藏等操作,如图5-3所示:

图5-3图书资讯页面

用户点击图书信息,在图书信息页面的搜索栏输入图书名称,进行查询,还可以查看图书名称、图书类型、作者、出版社、数量、图书封面、点击次数、评论数、收藏数 等信息,还可以点击收藏或图书借阅等操作,如图5-4所示:

图5-4图书信息页面

在个人中心页面可以输入个人详细信息,进行信息更新操作,还可以对修改密码、图书借阅、图书归还、我的收藏进行详细操作,如图5-5所示:

图5-5 个人中心界面

5.2 后台管理员功能模块

管理员要登录图书馆管理系统,需要输入用户名和密码,选择登录角色进行登录,管理员登录界面如图5-6所示:

图5-6管理员登录界面

管理员功能:管理员登录系统后,能对首页、用户、图书信息、图书类型、图书借阅、图书归还、在线留言、系统管理、我的信息进行操作。管理员功能如下图5-7所示:

                            图5-7管理员功能界面

用户信息功能在视图层(view层)进行交互,比如点击“增加”按钮或填写用户信息表单。这些用户信息动作被视图层捕获并作为请求发送给相应的控制器层(control1er层)。控制器接收到这些请求后,调用服务层(service层)以执行相关的业务逻辑,例如验证输入数据的有效性和与数据库的交互。服务层处理完这些逻辑后,进一步与数据访问对象层(DAO层)交互,后者负责具体的数据操作如查询、新增、更新或删除用户信息,并将操作结果返回给控制器。最终,控制器根据这些结果更新视图层,以便用户信息功能可以看到最新的信息或相应的操作反馈。在用户信息页面的输入栏中输入用户账号、用户姓名进行查询,可以查看到用户详细信息,并根据需要进行更改或者删除等操作;如图5-8所示。

图5-8用户界面图

图书类型功能在视图层(view层)进行交互,比如点击“增加”按钮或填写图书类型信息表单。这些图书类型信息动作被视图层捕获并作为请求发送给相应的控制器层(control1er层)。控制器接收到这些请求后,调用服务层(service层)以执行相关的业务逻辑,例如验证输入数据的有效性和与数据库的交互。服务层处理完这些逻辑后,进一步与数据访问对象层(DAO层)交互,后者负责具体的数据操作如查询、增加、更新或删除图书类型信息,并将操作结果返回给控制器。最终,控制器根据这些结果更新视图层,以便图书类型信息功能可以看到最新的信息或相应的操作反馈。在图书类型信息页面的输入栏中输入图书类型进行查询,可以查看到图书类型详细信息,并根据需要进行更改或者删除等操作;如图5-9所示。

图5-9图书类型界面图

管理员点击图书信息;在图书信息页面对图书名称、图书类型、作者、出版社、数量、图书封面、点击次数、评论数、收藏数等信息,进行查询增加或删除图书信息等操作;如图5-10所示。

图5-10图书信息界面图

管理员点击图书借阅;在图书借阅页面对图书名称、图书类型、图书封面、作者、出版社、数量、借阅时间、借阅备注、用户账号、用户姓名 等信息,进行查询或删除图书借阅等操作;如图5-11所示。

图5-11图书借阅界面图

管理员点击图书归还;在图书归还页面对图书名称、图书类型、图书封面、作者、出版社、数量、归还时间、归还备注、用户账号、用户姓名、审核回复、审核状态等信息,进行查询、审核或删除图书归还信息等操作;如图5-12所示。

图5-12图书归还界面图

管理员点击在线留言;在在线留言页面对用户名、留言内容、留言图片、回复内容、回复图片等信息,进行查询或删除在线留言等操作;如图5-13所示。

图5-13在线留言界面图

管理员点击系统管理;在系统管理页面对轮播图管理、图书资讯、图书资讯分类等信息,进行查询增加或删除系统信息等操作;如图5-13所示。

图5-13系统管理界面图

源码无偿分享,文未领取