
「IPO全观察」栏目聚焦首次公开募股公司,报道企业家创业经历与成功故事,剖析公司商业模式和经营业绩,并揭秘VC、CVC等各方资本力量对公司的投资加持。
中式面馆第一股,刚刚诞生。
遇见小面,一家成立于2014年、做川渝风味的面馆,在12月5日登陆港交所,其在全球共发售了9736.45万股,发售价为每股7.04港元,遇见小面募资总额约6.8亿港元。截至发稿,市值36亿港元。
创始人宋奇、苏旭翔、罗燕灵是高学历创业者,三人皆来自“双一流985”的华南理工大学,宋奇硕士毕业于香港科技大学,其和罗燕灵是夫妻。三人之中,宋奇是主导,他一直都很喜欢餐饮行业,想拥有一家属于自己的餐饮公司,而卖重庆小面这个灵感,来自他的丈母娘。
截至2025年上半年,遇见小面共有门店451家,多半在中国东部及南部。去年5月公司在香港开出大陆以外的第一家店,目前在香港共有6家店。今年12月,新加坡首店也将开业。这是公司在海外的第一家门店。按照公司计划,2028年前要实现千店规模。
背后助推它快速成长的还有资本,成立至今,遇见小面共有6轮融资完成,投资方多为产业基金,有碧桂园创投、百福控股、九毛九、青骢资本,以及个人投资者顾东生。
上市前,6家知名投资机构参与了本次基石投资,有高瓴资本、国泰君安证券、海底捞、君宜资本、晟盈投资、Zeta Fund,合计认购2200万美元,约占募集资金总额25%。其中,高瓴认购500万美元,国泰君安证券认购260万美元,海底捞认购200万美元。
创业邦了解到,遇见小面上市前,港股仅有一家面类公司,即2007年在港交所上市的味千中国,其是日本拉面品牌“味千拉面”在中国的独家运营商。1996年,山西商人潘慰买下味千拉面商标在华代理权,正式将品牌引入中国。
自那之后,面馆行业已经很久没有新兴品牌跑出来,遇见小面此次上市,或许能重新激活这个市场。
遇见小面三个创始人,从左到右依次为:苏旭翔、宋奇、罗燕灵

梦想就是干餐饮
遇见小面的起点是广州天河区街边的一个30平米、非常简陋的小店,三个创始人凑了30万元开起来的。宋奇说过,“我们是一个典型的白手起家企业。”
但遇见小面今天的成功,起因是宋奇的“拥有一家属于自己的餐厅”的梦想,他喜欢餐饮这个真实、热闹、鲜活的行业。
宋奇是东北人、85后生人,本科毕业于华南理工大学,2009年香港科技大学硕士毕业后,他的第一份工作就是在麦当劳打工端盘子,后来做运营管理,也曾在百胜集团负责过肯德基、必胜客的选址运营。“本来是个成绩很好的孩子,干了一个不该干的工作。”宋奇自我调侃。
在头部外资餐饮企业锻炼了几年后,宋奇拉来一帮本科同学开了一家饺子店、30平米,前三个月一天能卖2000元,之后销量骤减。期间,宋奇还尝试了经营茶餐厅和东北菜,但都没做成。
宋奇当时的反思是,这些店不符合他理想中的“标准化餐厅”的设想,比如饺子店是外请师傅现包,比较依赖手工和厨师的经验。也是在那段时间,宋奇总听妻子罗燕灵母亲说起重庆小面,夫妻两人就去了趟重庆,实地看一下重庆小面到底是什么。
一圈考察后,宋奇判断“这个产品是可以的。”他们在一家面馆花了5000元学费学做小面。回来后,夫妻俩人拉上同学苏旭翔开始卖面,那是2014年6月底,门口连个招牌都没有,宋奇就直接贴上一张横幅算是个招呼。
30平米的店上下两层,一楼是小厨房兼就餐,有十来个座位,不到2米的阁楼上做仓库和简单的生产,个子高点的苏旭翔不得不低着头工作,煮面用的是几百块的简易煮面炉。

第一家遇见小面
生意就在这种艰苦的环境下一点点起色,三个月后小店一天营业额能到一万元,原本接近亏损的饺子生意,卖面后开始赚钱,宋奇也不用担心发不出工资了。2018年的一次采访中宋奇透露,“我们做过33次的翻台率,100多平米小餐厅从早到晚都在排队。”
遇见小面不止卖面,还有粉类、老麻抄手、小锅冒菜、米饭系类、特色小食等,SKU有30-40款,覆盖早餐、午饭、晚餐全时段,在个别门店还推出了“好搭下午茶”“冒菜撸串小夜市”系列,切入下午茶和夜宵时段。
据招股书,公司目前已吸引超2210万会员,2024年储值会员复购率达44.5%,高于行业平均水平。
选址上,遇见小面主要以购物中心和交通枢纽为主,后者包括高铁、机场。另一个重要的渠道是社区,“在大多一二线城市,年轻人不做饭是普遍情况。”宋奇说,“快简餐真正的大江大河,在社区”。
开到第一个100家门店是在2021年,用了7年时间。这期间,宋奇和团队跑通了一个可以标准化、连锁化的商业模式——中央厨房统一配送、全链条数字化管理,甚至连面的软硬度、辣度都有详细指标。用宋奇的话说,“不用我们在里面煮面、炒牛肉。”
遇见小面是直营店和特许经营店结合运营的模式。2020年,公司在成立6年后才开放了加盟,最快的扩张也是从这一年开始。2023年,遇见小面第二个100家门店目标完成,新开100家店用了两年。一年后开出第三个100家店,第四个100家店用了10个月。

遇见小面进入北京
根据招股书,截至2025年上半年,遇见小面一共有451家门店,一多半位于中国东部及南部,超过一半餐厅在广东。其中只有86家是特许经营餐厅,占比不到二成。
宋奇在近期的一次媒体采访中说,“第五个100家将在2025年年底完成,用时9个月。”

成立3个月就拿到投资
遇见小面的融资集中在2021年之前。
在成立仅三个月时,公司就拿到一笔天使轮,投资方是一名深耕餐饮行业的个人投资者顾东生,其投资了200万元,
青骢资本紧随其后投了80万元。
“等于一出生就跟资本结合在一起。如果没有资金支持,可能我2021年还只有5家店。”宋奇说。
2016年,公司连拿两轮投资,投资方是九毛九、青骢资本和百福控股。中间隔了4
年,2020年,九毛九、百福控股再投一轮。2021年,公司一年完成两笔融资,新入股的投资方有喜家德、碧桂园创投,百福控股跟投了其中一轮。上市前,遇见小面引入了高瓴和海底捞等六家基石投资者。

与其他新面馆品牌不同,遇见小面拿的大多都是同行或者产业投资人的钱。宋奇分享过背后的逻辑,原因大概有二,一是他们更懂行业,二是干预少,不会像财务投资人这么苛刻,能给企业提供宽松的成长环境。
例如,九毛九创始人管毅宏在海口开面馆起家,旗下有“九毛九西北菜”“太二酸菜鱼”“怂火锅厂”“山的山外面·贵州酸汤火锅”四个不同细分领域中式餐饮品牌。弘毅投资旗下的百福控股是较早关注到面食赛道的投资机构之一,CEO王小龙也是“老餐饮人”,其投资过和合谷、新辣道、Seesaw Coffee、煲仔皇等餐饮品牌。
上述风投投资遇见小面的逻辑:团队足够年轻、学习能力强;品牌年轻化、数字化能力优秀;赛道、企业增长超预期,粉面、米饭是很好的品类,客观事实是中国人爱吃;供应链相对成熟而容易标准化、规模化。
也有产业合作上的思考。创业邦了解到,碧桂园在2019年成立了碧桂园创投和千玺机器人餐饮集团,前者聚焦投资国潮消费,尤其看好中式快餐行业的机会,后者专注于餐饮机器人研发与智慧餐饮服务,遇见小面此前表露过与千玺集团合作的意愿。而海底捞是合作关系,遇见小面所用的供应链便是海底捞集团孵化的蜀海供应链。
根据招股书,遇见小面2022年、2023年、2024年营收分别为4.18亿元、8亿元、11.54亿元。年内利润分别为-3597万元、4591万元、6070万元,公司在2023年后开始盈利。同期,净现金流从1.05亿增至3.14亿。
IPO前,百福控股持股17.16%,为最大股东,其次是碧桂园创投持股9.06%,个人投资者顾东生持股7.73%,九毛九持股6.5%,青骢资本持股为3.62%,喜家德创始人高德福持股3.01%。创始人宋奇和苏旭翔通过淮安创韬持股49.04%,宋奇持有淮安创韬66.67%的股份。
值得一提的是,今年4月1日,前京东集团CEO徐雷和
原麦当劳有限公司(香港)前首席财务官和技术官陈国彬,以独立非执行董事身份加入遇见小面。
徐雷在京东的商业成就主要包括创立并打造“618”全球购物节;推动京东品牌战略升级,主导京东从“360buy”更名为“JD.com”;2018年集团陷入明州事件,徐雷曾挽救京东于“至暗时刻”;重新构建京东零售核心管理体系。
在京东集团担任CEO(2022-2023年)期间,徐雷曾主导多项战略投资与业务整合,包括物流、科技等领域的资源协同,巩固京东“一体化供应链”核心竞争力。退休后担任京东集团顾问委员会首任理事长,继续为战略决策提供支持。

三驾马车:
下沉、继续开放加盟、出海
“新面馆”这个概念基本是宋奇先提出来的,它主要有四个特征:定位清晰,精准细分;体验提升,包括选址、装修、服务;品牌年轻化,尤其跟消费者的沟通语言;最后是市场数字化。
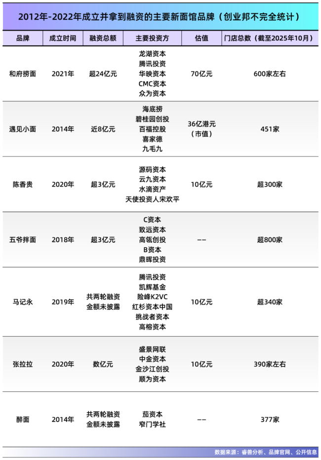
同类面馆,行业内有和府捞面、醉面、张拉拉、五爷拌面、马记永、陈香贵,早于遇见小面成立的只有和府捞面(2012年成立),醉面与其在同一年成立,其余成立时间在2020年左右。行业融资热度也集中在2020-2021年,这期间成立的拉面品牌,基本都能拿到钱。

据招股书,从2024年总商品交易额看,遇见小面为中国第四大中式面馆经营者,总商品交易额13.48亿元。创业邦根据招股书提供的信息,梳理出其他四家大概是和府捞面(25.3亿元)、北京的李先生牛肉面(20.6亿元)、深圳的老碗会(14.2亿元)、上海的马记永(12.5亿元),其中李先生牛肉面和老碗会没有对外披露融资。
过去两年,中式面馆行业在低谷期,赛道热度明显下降,2022年之后,极少有面类品牌的融资传出。小马宋战略营销咨询创始人小马宋说,原因有二,一是市面上缺少优质的投资标的,二是大环境下行明显、消费降级,资本对粉面赛道失去了信心。
包括遇见小面在内,品牌们的应对策略是,降价、关店、开放加盟、增加商品品类、上线外卖。例如,一碗动辄40元的小面,平均降到了30元左右,单店运营效率整体下滑。陈香贵则在2023年开放加盟,和府捞面也在去年开放了加盟。
行业增长趋势放缓是明显的,以融资轮次比较多的和府捞面和陈香贵为例,前者过去一年新开门店数量只有60家左右,后者同期新开门店53家。门店数量上,两家基本上与两年前持平,总门店数分别在560家左右、300家左右。
据遇见小面招股书,过去三年,其新开门店分别为43家、92家、120家,应该是行业内表现最好的面馆品牌之一,同期关闭餐厅数分别为6家、10家、12家,关店率约9.5%,处于行业较低水平。
弗若斯特沙利文数据显示,过去四年,中式面馆的总商品交易额年复合增长率为12.7%,未来四年其复合增长率为10.9%。目前前五名的市场份额总和还不到3%,而遇见小面仅占0.5%。
这是风险,但也是机会。市场份额占比低,也意味着整合空间大。遇见小面内部提出了“三驾马车”的思路:下沉低线市场开店、探索海外市场开店、加大特许经营模式开店。理解起来就是,一边向下探,一边向外走。
遇见小面现有门店以一线城市为主,且都在南方城市,这意味着可以向下沉、北方市场发展。去年5月,遇见小面在香港开出第一家店,目前已经开到6家店。宋奇的目标在香港开出百店。新加坡首店也在筹备中,按计划今年12月开业。

遇见小面香港首店
按计划,遇见小面2026年至2028年会开约150至180家、170至200家及200至230家新餐厅,三年累计新增门店约520至610家,
目标在2028年前实现千店规模。
创业邦了解到,整条赛道还未出现超过1000家门店的面馆,目前门店数最多的是五爷拌面,在800家左右,其最高到过1500家,曾是国内首个门店数量过千的中式连锁面馆品牌,但在过去两年几近腰斩。
据招股书,中式面馆细分市场是整个中国面食服务市场的主导领域,占据95%以上的市场份额,其中川渝风味细分赛道增速更高,复合年增长率预计为13.2%。
10年前,宋奇开始干这个行业的时候,就笃定这会成为一个持续的朝阳产业,“因为本质上这是一个民生行业。”宋奇说。
但这也是一个没办法做太快的行业。宋奇说,餐饮是一场马拉松,这个行业本身链条就很长,“就是要一点一点做。”那么,保持对的节奏很重要。