夫妻肺片是“夫妻的肺”,煲仔饭是真煲“仔”?这届网友真抽象

Source

老婆饼里的“老婆”是真的?夫妻肺片里是“夫妻的肺”?煲仔饭里的“仔”是小孩?这些看似是网友恶搞、玩梗的问题,没想到真有人当真了。近日,在短视频平台上,竟然有人发帖称,“老婆饼里的老婆、夫妻肺片里面真是夫妻的肺,煲仔饭里面的仔,竟然都是真的”。

但更令人意外的是,在如此离谱的内容下,竟然还有不少网友信以为真,评论称“满汉全席原来是以汉人为食”、“僵尸穿着清朝官服是因为他们真吃人喝血”。

还有人发布相关图片,将“满汉全席是吃人(小孩)”的离谱说法具象化。

然而,即使是如此没谱的言论,仍然有不少网友跟着附和。

显然这已经不单纯是部分人挑动民族对立问题,而是某种程度上的“智商缺失”问题。

12月9日,有网友将上述内容发在微博称,终于知道煲仔饭、老婆饼的谣言从哪儿传来的,没想到这场闹剧已经发展成民间恐怖故事了。此事也吸引了微博CEO王高飞关注,他感叹称,“???”。

12月9日,抖音集团副总裁李亮转发上述微博并强调,这类无依据的阴谋论和谣言内容,抖音一直在持续坚决处置,站内也已经做了辟谣。“对历史和文学作品当然可以有自己的观点和解读,但还是要基于事实,理性讨论”。

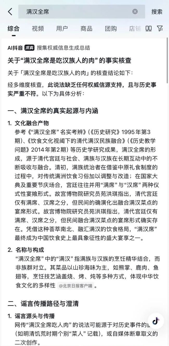
李亮还晒出了抖音针对所谓“满汉全席是吃汉族人的肉”的事实核查截图,经多维度核查,此说法缺乏任何权威信源支持,且与事实严重不符。