西井科技更新IPO辅导备案,申万宏源证券担任辅导机构,专注全球智慧大物流行业的无人驾驶解决方案提供商

Source

独角兽早知道 iponews

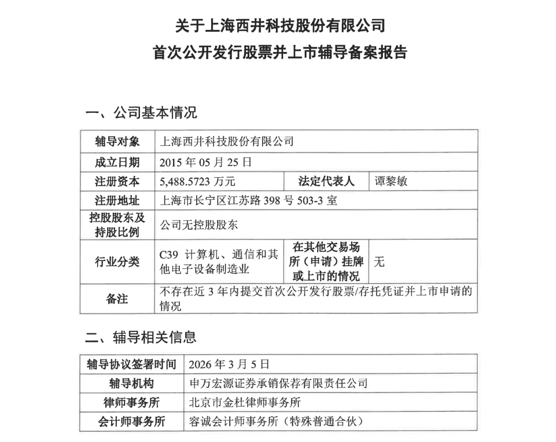
证监会官网信息显示,上海西井科技股份有限公司(简称“西井科技”)已于近日更新A股IPO辅导备案,辅导机构为申万宏源证券。

西井科技成立于2015年,是一家正向自研无人驾驶商用车的中国科技企业,致力于通过AI智能化能力为大物流行业客户提供数字化升级和绿色转型解决方案。

西井科技2025年底完成F+轮融资,由申万投资领投,建投投资、中银资产等机构联合参投。

综合 | 证监会 公司官网 中华工商时报

编辑 | Arti

本文仅为信息交流之用,不构成任何交易建议

西井科技成立于2015年,是研发无人驾驶商用车的科技企业,致力于通过先进的AI智能化能力,为大物流行业客户提供数字化升级和绿色转型解决方案。

2025年底,西井科技完成F+轮融资,该轮投资者包括建投投资、中银资产、申万投资等知名机构。

西井科技深耕“人工智能+新能源”双核心赛道,聚焦海港、空港、工厂等大物流关键场景,其自主研发的全球首款无驾驶室无人驾驶重卡Q-Truck已实现规模化商业交付,配套PowerOnair智能换电生态可实现5分钟高效补能,在绿色减碳与效率提升方面表现突出。

西井科技创始人、董事长谭黎敏表示,不同于单纯的“自动驾驶”模块供应商,西井科技构建了融合自动驾驶、整车平台、系统能力与应用场景的一体化智驾体系。可针对港口、园区等不同场景需求定制差异化解决方案,环境适应性与可扩展性极强。同时整合“整车正向研发、AI智驾系统、车队调度、换电补能网络”等全链路能力,无缝对接客户业务系统,推动多车协同混行深度融入行业运营体系,实现技术创新与业务发展协同前进。 

截至目前,公司业务已覆盖全球30个国家和地区,服务超200家客户,凭借硬核技术实力与全球化布局,成为驱动物流行业数智化、绿色化转型的新质生产力典范。

2023年,西井科技与英国最大集装箱港口——和记港口集团旗下菲力斯杜港签订百辆新能源智能无人驾驶Q-Truck订单。面对该港口雾大雨多、天气瞬息万变的复杂自然环境,Q-Truck搭载多任务、多数据源、多视场前融合的无人驾驶感知引擎,结合BEV和Transformer等技术,以及360度工业级高精双目AI摄像头与128线激光雷达构建的融合感知架构,实现广覆盖、高精度的环境识别。

2025年11月,第二批Q-Truck交付仪式在该港举行,随着第二批车辆全部到港,菲力斯杜港将登顶欧洲港口自动驾驶车辆数量榜首。 

为更好统筹企业海外业务发展,2024年2月,西井科技在中国香港正式设立国际总部暨海外研发中心,统筹管理东南亚、欧洲、中东地区的海外业务。

落户近两年来,依托中国香港的区位优势、优质营商环境及科技开放优势,西井科技逐渐构建起“研发-试验-推广”的闭环。不仅与香港空运货站、香港国际机场等航空物流枢纽达成深度合作,还联动本地顶尖高校构建科研生态圈,同时借助香港资本市场门户与离岸人民币中心优势,实现跨境业务高效联动。 

以中国香港为前沿试验场,西井科技成功打造出可复制、可规模化的智慧物流解决方案。其中,与菜鸟智慧港的合作成为“香港研发、香港技术验证、业务落地并出海”的典范。

2025年“黑五”跨境物流高峰期,西井科技为菜鸟香港eHub打造的智能码垛系统正式投用。该系统通过Well-Bot机器人与菜鸟WMS系统的无缝协同,实现“安检-码垛-入库”全流程自动化与透明化操作,助力菜鸟香港eHub成为香港首个实现“安检-组托”全流程自动化的安检前置仓,大幅提升物流高峰期跨境货物处理能力,为全球推广筑牢基础。 

运营数据更直观印证了西井技术的全球适配性。最新数据统计,西井在埃及、墨西哥单车月运破2500TEU(国际标准集装箱单位),阿联酋阿布扎比单车月达2300TEU。截至目前,西井科技在全球范围内已有近千台无人驾驶车辆稳定运营,成为全球物流智能化转型的重要推动者。 

西井科技在自动驾驶领域率先实现技术突破与商业化验证,其自主研发的多模态感知算法、车路协同系统及新能源换电技术,不仅破解了传统物流“高能耗、低效率、人力依赖”的行业痛点,更能推动港口、机场、制造工业等集装箱大物流领域的数智化改造与绿色化升级,为产业链供应链韧性提升提供关键技术支撑。

一直以来,西井科技以人工智能和无人驾驶来推动全球海、陆、空、工厂等大物流行业的智能转型升级,通过探索技术与商业模式深度融合,为全球物流客户提供一种保持开放、持续优化、价值共生的“绿色智能增长范式”,并实现从海港出发,向海、陆、空、铁等全域物流网络的拓展。 

谭黎敏表示,下一阶段,西井科技将继续紧紧围绕智能化、绿色化战略双引擎,以技术创新赋能全球物流与供应链韧性发展,为构建开放型世界经济贡献中国科技企业的力量。