预亏3200万!又一老字号跌落神坛?曾靠一句slogan火遍全国

Source

来源:品牌观察官

一份预亏公告,把一代国民洗发水拉回现实。

如果你最近刷到拉芳家化的业绩预告,大概率会愣一下。

图源:新京报 图源:新京报

那个“爱生活,爱拉芳”、曾经霸占电视机黄金档、陪着一代人从小卖部洗到大学宿舍的国民洗发水,居然预亏了。

图源:拉芳 图源:拉芳

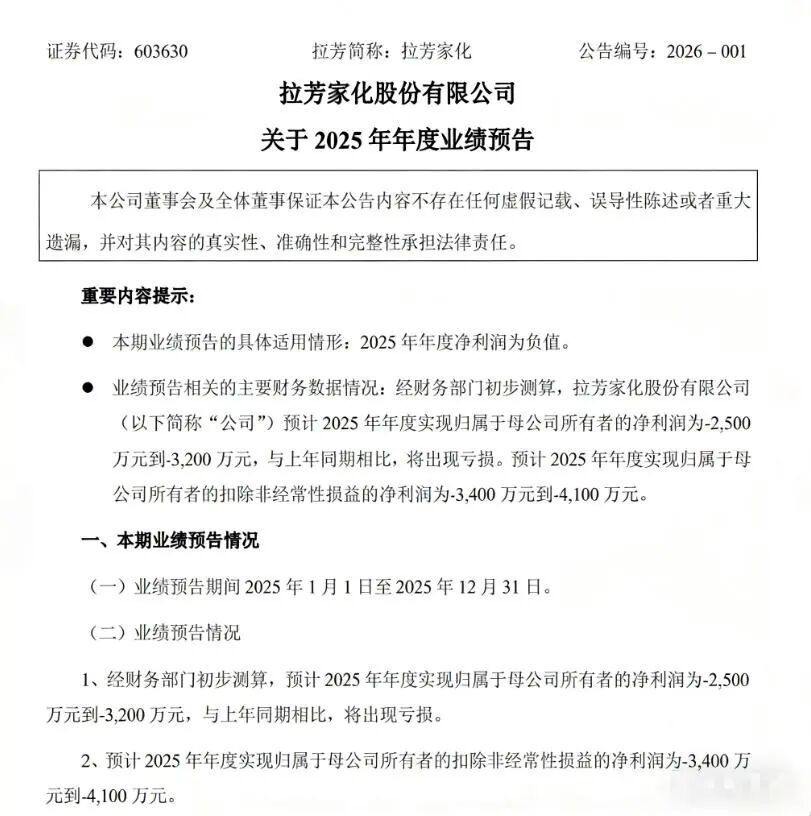
最近拉芳家化交出了上市以来最差的成绩单。

2025年业绩预告显示,预计归母净亏损2500万-3200万元,扣非净亏损3400万-4100万元。

这事儿的冲击力,大概相当于——你小时候最能打的班霸,突然在同学群里说:“兄弟们,我现在有点难。”

更扎心的是,这不是行业突然塌了,也不是洗头这件事不被需要了。洗护赛道依旧是刚需中的刚需,头发不洗不行,油不控不行,掉发不管更不行。

问题来了:为什么偏偏是拉芳,先掉队了?

当我们把视线从报表挪开,重新审视这个品牌在当下市场中的位置,就会发现,真正的问题并不在某一年的财务波动,而在于拉芳早就站在一个尴尬的时间节点上——旧时代已经翻篇,新秩序却迟迟没给它留座位。

从县城广告王到A股洗护股

拉芳当年真不是“杂牌”

很多人今天看拉芳,是带着“过气老国货”的刻板印象。

但如果把时间拨回到二十年前,你会发现,拉芳不仅是正儿八经的“电视顶流”,还是许多家庭“浴室里的经济适用型幸福”

拉芳,是真的风光过。

拉芳诞生在2001年的广东潮汕,是典型的改革开放后第一批日化民营企业。

那个年代,外资品牌刚进中国几年;本土日化还在“作坊→工厂”阶段、渠道靠经销商、传播靠电视广告。

彼时,中国洗发水市场三分天下,外资大牌(宝洁、联合利华)霸占一线城市;

本土老牌(蜂花、好迪)固守部分区域;而广袤的三四线城市和县城农村,正对着电视里的明星洗发水广告流口水,却摸不着、买不起。

图源:小红书 图源:小红书

拉芳创始人吴桂谦,这位潮汕商人敏锐地发现了一个市场缝隙,做一款“看起来像大牌、闻起来像大牌、用起来还行,但价格只有大牌一半”的洗发水。

于是拉芳选了一条当年最正确的路:主打洗发水单品猛砸电视广告,走大众路线、低门槛定价。

一句“爱生活,爱拉芳”,反复在央视和地方台循环轰炸,完成了对三四线市场和家庭用户的心智占领。

最经典的莫过于陈德容代言的广告,这位琼瑶剧女主角一边甩着乌黑亮丽的长发,一边温柔地说:“拉芳,更亲近你。”

图为:拉芳广告 图为:拉芳广告

在那个“谁上电视谁是大牌”的时代,拉芳的品牌力,是真实存在的。

更重要的是,拉芳当年解决了把好用的洗发水从“稀罕物”变成“日用品”的关键问题。

价格比外资低,香味讨好,泡沫足,包装体面。

2017年,拉芳家化成功登陆A股,成为“民营日化第一股”。

敲钟那一刻,不知道吴桂谦有没有想起,十六年前在潮汕那个小厂房里,第一批拉芳洗发水从生产线上滚下来的情景。

从县城小卖部到上交所,这条路拉芳走了十六年。

图源:拉芳家化官网 图源:拉芳家化官网

它不是“最好用”的,但是最容易被消费者接受的洗护品牌之一。很多人不是“喜欢拉芳”,而是“家里一直用拉芳”。

图源:小红书 图源:小红书

这在商业上,叫高渗透、弱情感依赖。

好处是规模快,坏处是——一旦有替代品,你就会被换掉。

“挺好用”变成最无力的自白?

不是产品崩了,是时代变了

拉芳真正的困境,并非一夜崩盘,而是像温水煮青蛙般,在几次关键的时代转身中慢了半拍。

洗护行业,早就不是“洗干净就行”,今天的洗护市场,是一个高度分化的赛道:去屑、防脱、控油、头皮护理、精油修护、男士专用、敏感头皮......

图源:用户说 图源:用户说

而拉芳长期停留在一个模糊定位——“大众洗发水”可大众,不等于无差别,平价,不等于没故事。

图源:微博 图源:微博

当消费者开始问,同样的价位“我为什么要用拉芳?”拉芳很难给出一个足够清晰的理由。

事实上它曾推出了高端系列“美多丝”,主打精油护理;也尝试过“拉芳专研”系列,强调成分功效。

但问题在于,这些声音都被淹没在“拉芳”这个过于宽泛的品牌符号里了。

图源:聚美丽 图源:聚美丽

其次,现在你去问20岁出头的消费者“你最近一次看到拉芳,是在哪?”很多人的回答是,老家浴室,超市角落,或者,想不起来、不认识。

消费者听到“拉芳”,脑海里浮现的还是二十年前那句“爱生活,爱拉芳”,而不是今天的“头皮护理专家”或“成分党选择”。

图源:网络 图源:网络

这不是产品质量的问题,而是品牌存在感的消失。

相比之下,海飞丝牢牢占据“去屑”飘柔绑定“柔顺”潘婷“修护科技”新锐国货直接把“防脱”“头皮健康”写在瓶身上。

这就好比一个人一直在成长,但在老朋友们眼中,他还是二十年前那个穿着校服的少年。

时间在走,品牌却在消费者记忆里停滞了。

图源:小红书 图源:小红书

重要的是,今天的洗护市场,已经进入了“一人多瓶”时代。

同一个消费者,可能同时拥有去屑洗发水、控油洗发水(运动后用)、氨基酸洗发水(头皮敏感时用),每瓶都有明确的“上岗时间”。

图源:小红书 图源:小红书

而拉芳这样的“全能型选手”,反而失去了所有“专属岗位”。

它不是不好,而是“不够专”;它不是不能用,而是“不知道什么时候该用”。

在功能细分的浪潮中,“大众”正在成为“小众”,那些没有特殊需求、只想随便买瓶洗发水的人,恰恰成了今天最稀少的消费群体。

图源:网络 图源:网络

这大概就是商业世界的轮回,曾经让拉芳崛起的“普适性”,如今正让它隐形。

有时候打败你的不是对手太强,而是时代转弯时,你忘了自己也需要换个姿势奔跑。

“家族引擎”过载

“老字号”被困在新战场的成本陷阱里

说回这次的预亏。从公开信息和行业逻辑看,拉芳的亏损,并不是单点爆雷,而是结构性压力的集中体现。

拉芳家化是典型的家族控股企业。

图源:爱企查 图源:爱企查

好处很明显,决策快、风险偏好保守、不容易被资本裹挟乱扩张;但坏处也很现实,战略容易路径单一、容错率低、对新趋势反应慢。

在洗护这样一个高度营销驱动、品牌不断重塑的行业,保守,往往意味着被动。

拉芳最大的资产,也是它最大的负担。拉芳这个品牌,本身已经定型了,它太大众、太家庭、太“上一代”。

图源:网络 图源:网络

当行业进入多品牌、矩阵化竞争阶段时,拉芳的品牌延展能力明显不足

人们很难想象拉芳去做高端防脱,拉芳去抢精致护理,拉芳去讲成分党故事。

图源:拉芳旗舰店 图源:拉芳旗舰店

不是不能做,也不是没有这样的产品,只是年轻主力消费者不信。

而多品牌战略尝试,又长期效果不佳,资源分散、心智没立住,反而进一步拖累成本。

于是这两年,拉芳把希望押在了电商渠道上,还了签约中国国家跳水队和任嘉伦进行流量代言。逻辑没错,但现实很残酷。

图源:小红书 图源:小红书
图源:拉芳微博 图源:拉芳微博

电商不是避风港,是修罗场。

在电商平台,洗护是最卷的类目之一,价格透明、促销常态化新品牌不断冒头、投流成本高企。

图源:化妆品观察 图源:化妆品观察

2025年前三季度,拉芳家化的销售费用达到2.256亿元,占当期总营收6.270亿元的36%,然而高投入并未换来预期的增长。

图源:拉芳家化2025第三季度财报 图源:拉芳家化2025第三季度财报

对于拉芳来说,品牌溢价不高只能靠性价比低价,虽说低价能带动销量,但一靠价格,毛利就被吃掉。

于是你会看到一个典型电商困境,拉芳卖得动,但赚不到太多钱。

图源:抖音截图 图源:抖音截图

更值得警惕的是,研发投入的存在感正在下降。2025年前三季度拉芳家化研发费用仅2283.43万元,销售费用为研发费用近10倍。

图源:拉芳家化2025第三季度财报 图源:拉芳家化2025第三季度财报

当新品牌用成分表、功效测试、科研背景不断刷新消费者认知时,拉芳却很难拿出一个足够有说服力的技术标签。

所以洗护行业,还有没有拉芳的位置?答案其实不是“没有”,而是位置变小了。

图源:小红书 图源:小红书

洗护市场并没有饱和,但它已经完成了分层,顶部有外资老牌+少数强国货,中部是功能型新锐,底部是残酷的价格带竞争。

图源:飞瓜数据 图源:飞瓜数据

拉芳现在所处的,是底部到中部之间最难受的位置。

但并非完全没机会。

拉芳真正能做的,或许是放手一搏,要么彻底接受自己在价格带中的位置,成为极致稳定的性价比选项

要么通过剥离新品牌的方式,重新参与细分市场竞争;要么在某一个被长期忽视的功能点上,重新建立信任。

但无论哪条路,都意味着要与过去的成功经验告别。

写在最后

拉芳的问题,本质不是“洗发水没人用了”,而是那个靠一条广告语打天下的时代,结束了。

图源:拉芳微博 图源:拉芳微博

作为国民品牌,它并不是最差的,也不是最无能的。它只是慢了一点、稳了一点、也保守了一点。

图源:化妆品观察 图源:化妆品观察

洗护市场不会消失,拉芳也不太可能消失。

但如果不彻底重构品牌逻辑、产品逻辑和渠道逻辑,它大概率只能在行业边缘,维持一个“还活着”的状态。

对拉芳来说,真正要回答的不是“我还能卖多少瓶洗发水?”而是“今天的消费者,为什么还要选我?”

这个问题,才是所有老国货,真正绕不开的一关。

特别声明:以上内容仅代表作者本人的观点或立场,不代表新浪财经头条的观点或立场。如因作品内容、版权或其他问题需要与新浪财经头条联系的,请于上述内容发布后的30天内进行。