【北证医药生物】长护险顶层设计落地,3.2 亿老年人需求催生产业机遇,聚焦北交所/新三板受益链条No.9

Source

(来源:诸海滨新三板)

  • 《关于加快建立长期护理保险制度的意见》印发,老年人护理需求旺盛

2026 年 3 月 25 日,中共中央办公厅、国务院办公厅印发《关于加快建立长期护 理保险制度的意见》,明确用 3 年左右时间,统筹城乡的制度安排基本确立,责任 共担的资金筹集机制、公平适度的待遇保障机制逐步健全,科学规范的管理运行机 制基本形成,适应我国基本国情的长期护理保险制度基本建立。当前我国人口老龄 化形势较严峻,老年人口数量多、增速快、任务重,2025 年 60 岁及以上人口达 3.23 亿,其中失能失智老人约 4500 万,失能、失智、高龄老年人护理需求迫切。 同时,银发经济潜力巨大,2024 年产业总规模约 7 万亿元,2035 年有望达 30 万亿元。长期护理保险是应对人口老龄化的关键举措,为失能人员提供基本生活 照料和医疗护理保障。我国自 2016 年启动试点,2020 年扩大试点范围,截至 2024 年,49 个试点城市参保人数达 18786.34 万人,146.25 万人享受待遇,基金收入 244.15 亿元、支出 131.08 亿元,拥有定点服务机构 8837 家、护理人员 29.28 万 人。建立该制度,既能减轻失能家庭负担,也能推动养老产业发展,助力增进社 会和谐。北交所共 4 家家用医疗器械等受益于长护险的养老相关需求的标的: 倍益康爱舍伦普昂医疗锦好医疗鹿得医疗等。新三板共 3 家家用医疗 器械、养老相关标的:环球青鸟、朗高养老、海阳股份等。

  • 本周北交所医药生物周涨幅 0.61%,中药上涨 2.87%

本周末北证 50 报收 1307.67 点,周涨跌幅为+4.22%。本周开源北交所五大行业 均有所上涨,其中,医药生物周涨跌幅为+0.61%,涨幅最小。本周开源北交所 医药生物的二级行业中,中药(+2.87%)、医疗器械(+2.31%)、生物制品(+2.51%) 本周上涨;医疗美容、化学制药本周下跌。个股来看,本周 52.00%的医药生物 标的有所上涨,48.00%的标的下跌。中药、医疗器械、生物制品等有 50%及以 上的标的本周上涨。周涨跌幅居前的个股分别为:三元基因(+6.3%)、海圣医 疗(+5.63%)、丹娜生物(+5.34%)、梓橦宫(+5.02%)、诺思兰德(+4.99%)、 锦好医疗(+3.72%)、倍益康(+3.59%)、中科美菱(+3.15%)、大唐药业(+3.07%)、 生物谷(+2.67%)。

  • 北交所医药生物排队企业 12 家,百英生物过会

截至 2026 年 4 月 10 日,北交所排队企业共 152 家,其中与医药生物领域相关企 业共 12 家,2024 年营收规模均值 4.39 亿元,2024 年净利润规模剔除亏损企业 均值 1.00 亿元,有 2 家为亏损企业。睿健医疗已撤回申请,2026 年 3 月 31 日, 百英生物过会。百英生物是一家专注于抗体和蛋白表达、抗体发现与优化业务的 CRO 公司。公司建立了高通量、高表达、快速交付的抗体和蛋白表达平台,赋 能抗体药物研发。业绩上 2025 年实现营收 6.08 亿元,同比+51.16%;归母净利 润 21596.68 万元,同比+74.41%。

长护险从试点转向全国推行

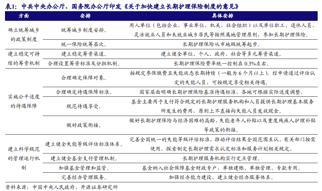
2026 年 3 月 25 日,中共中央办公厅、国务院办公厅印发《关于加快建立长期 护理保险制度的意见》

《意见》提出主要目标:用 3 年左右时间,统筹城乡的制度安排基本确立,责 任共担的资金筹集机制、公平适度的待遇保障机制逐步健全,科学规范的管理运行 机制基本形成,适应我国基本国情的长期护理保险制度基本建立。

随着人口老龄化的不断加剧,养老服务问题日益成为人民群众普遍关注的重大 民生问题。

我国老年人口数量最多。2024 年末,我国 60 岁及以上人口达到 3.1 亿人,占全 国人口的 22.0%,其中 65 岁及以上人口 2.2 亿人,占全国人口的 15.6%。2025 年, 我国 60 岁及以上人口达到 3.23 亿人,占比进一步提升至 23%。我国老年人的数量接 近美国的总人口,超过世界上大多数国家人口总量。

我国老龄化速度最快。我国从 2000 年进入老龄化社会到 2021 年进入中度老龄 化社会只用了 21 年时间,快于先前进入人口老龄化国家的速度。受新中国成立后第 二次人口生育高峰的影响,从 2022 年开始我国进入老年人口快速增长时期,预计将 持续至 2035 年,其间每年将有 2000 万以上的人口进入老年。

我国应对人口老龄化任务较重。预计到 2035 年左右,我国 60 岁及以上老年人 口将突破 4 亿,占比超过 30%,进入重度老龄化阶段。到本世纪中叶将突破 5 亿人, 占比接近 40%,达到峰值。同时,我国人口老龄化交织叠加少子化、高龄化、空巢 化和区域人口增减分化,应对人口老龄化任务复杂艰巨。从中国特色社会主义事业 发展全局看,未来老年人口数量达到 4 亿人、5 亿人时间节点与全面建成社会主义现 代化强国“两步走”战略时间安排高度重合,积极应对人口老龄化将伴随中国式现 代化建设全过程。

有效应对人口老龄化,不仅能提高老年人生活和生命质量、维护老年人尊严和 权利,而且能促进经济发展、增进社会和谐。养老服务业既是涉及亿万群众福祉的 民生事业,也是快速稳步发展的朝阳产业,具有较大发展潜力和增长空间。

强化基本养老服务能释放正向外部性。根据第五次中国城乡老年人生活状况抽 样调查数据测算,2021 年,我国约有 3500 万失能半失能老年人,占全体老年人的 11.6%,老年人患病率是总人口平均水平的 4 倍,平均带病生存时间达 8 年多。同时, 还有 1500 万左右失智老年人,4200 多万高龄老年人。2025 年,60 岁以上的 3.23 亿 老年人口中失能失智老人约 4500 万人,占比达到 13.92%。失能、失智、高龄老年人 是养老服务的“刚需”。

据《银发经济蓝皮书:中国银发经济发展报告(2024)》显示,我国银发经济产 业总规模在 7 万亿元左右,约占 GDP 比重的 6%;2035 年我国银发经济规模有望达 到 30 万亿元,占 GDP 比重约为 10%。

针对失能人员长期护理需求,建立专门社会保险制度安排,为这一群体的基本 生活照料和与之密切相关的医疗护理,提供服务或资金保障,是构建全方位一体化 应对人口老龄化战略布局的关键举措。

2016 年,人社保部印发《关于开展长期护理保险制度试点的指导意见》提出“长 期护理保险制度以长期处于失能状态的参保人群为保障对象,重点解决重度失能人 员基本生活照料和与基本生活密切相关的医疗护理等所需费用”,并正式启动长护险 制度试点,将河北省承德市等 15 个城市作为长护险制度试点城市,吉林和山东两省 作为国家试点的重点联系省份。2020 年 9 月,国家医保局会同财政部印发《关于扩 大长期护理保险制度试点的指导意见》,增加北京市石景山区等 14 个试点地区,将 长护险试点城市增至 49 个。

从覆盖人群看,目前所有试点地区均覆盖职工基本医疗保险(以下简称职工医 保)参保人群,其中 26 个试点城市覆盖城乡居民基本医疗保险(以下简称居民医保) 参保人群(4 个城市覆盖至个别区域)。

2024 年,49 个试点城市参加长期护理保险人数共 18786.34 万人,享受待遇人数 146.25 万人。

长护险方面,2024 年基金收入 244.15 亿元,基金支出 131.08 亿元。长期护理保 险定点服务机构 8837 家,护理服务人员 29.28 万人。

北交所共 4 家家用医疗器械等受益于长护险的养老相关需求的标的:倍益康、 爱舍伦、普昂医疗、锦好医疗、鹿得医疗等。

新三板共 3 家家用医疗器械、养老相关标的:环球青鸟、朗高养老、海阳股份 等。

2

  行业

周北交所医药生物周涨幅 0.61%,中药上涨 2.87%

本周(2026 年 4 月 6 日至 2026 年 4 月 10 日收盘,下同),北证 50 报收 1307.67 点,周涨跌幅为+4.22%;沪深 300 报收 4636.57 点,周涨跌幅为+4.41%;创业板指 报收 3448.79 点,周涨跌幅为+9.50%;科创 50 报收 1364.49 点,周涨跌幅为+8.62%

本周,开源北交所五大行业均有所上涨,医药生物涨幅最小,周涨跌幅为+0.61%。 此外,本周高端装备+3.97%、信息技术+6.16%、化工新材+3.60%、消费服务+3.57%。

本周开源北交所北交所医药生物二级行业大部分有所上涨,中药、医疗器械、 生物制品本周上涨,其中涨幅超过 2%的有:中药、医疗器械、生物制品。

个股情况来看,本周 52.00%的医药生物标的有所上涨,48.00%的标的下跌。

分二级行业来看,中药、医疗器械、生物制品等有 50%及以上的标的本周上涨。

本周涨幅靠前的个股分别为:三元基因(+6.3%)、海圣医疗(+5.63%)、丹娜生 物(+5.34%)、梓橦宫(+5.02%)、诺思兰德(+4.99%)、锦好医疗(+3.72%)、倍益 康(+3.59%)、中科美菱(+3.15%)、大唐药业(+3.07%)、生物谷(+2.67%)。

3

  看点汇总

北交所医药生物企业看点汇总

4

  排队企业

医药生物领域北交所排队企业

截至 2026 年 4 月 10 日,北交所排队企业共 152 家,其中与医药生物领域相关 企业共 12 家,2024 年营收规模均值 4.39 亿元,2024 年净利润规模剔除亏损企业均 值 1.00 亿元,有 2 家为亏损企业。

睿健医疗已撤回申请,2026 年 3 月 31 日,百英生物过会。

百英生物是一家专注于抗体和蛋白表达、抗体发现与优化业务的 CRO 公司。 公司建立了高通量、高表达、快速交付的抗体和蛋白表达平台,赋能抗体药物研发; 公司从抗体和蛋白表达业务拓展到抗体发现和优化业务,致力于为客户提供一站式 抗体发现服务;公司同时积极开拓境外市场,境外业务占比逐年提升。

公司优异的抗体和蛋白表达能力赋能抗体发现和优化业务,为客户提供从靶点 抗原制备、动物免疫、抗体筛选、抗体优化、功能检测及细胞株构建等全流程抗体 发现与优化的一站式服务。公司拥有噬菌体展示技术、单 B 细胞筛选及 NGS 测序 技术,在此基础上结合超高通量抗体和蛋白表达技术,建立了高效的抗体开发技术 平台;公司拥有背景清晰、全程可溯源的羊驼生物资源为纳米抗体开发服务提供了 重要基础;公司建立的单 B 细胞筛选及 NGS 测序技术在抗体开发应用中,具备通 量高、周期短、多样性丰富等优势。

公司主要为生物医药企业提供抗体和蛋白表达、发现及优化等定制化技术服务。 此外,公司还从事通用抗体、重组蛋白等科研试剂的生产和销售。

抗体药物从研发到上市销售需要经过抗体发现与优化、工艺开发、临床试验和 产品上市等阶段。公司业务专注于抗体发现与优化,该阶段主要包括靶点验证与抗 原制备、动物免疫、抗体筛选、抗体工程优化、功能检测和细胞株开发等。

业绩上,公司 2025 年实现营收 6.08 亿元,同比+51.16%;归母净利润 21596.68 万元,同比+74.41%。

本周医药生物北交所公司重要公告