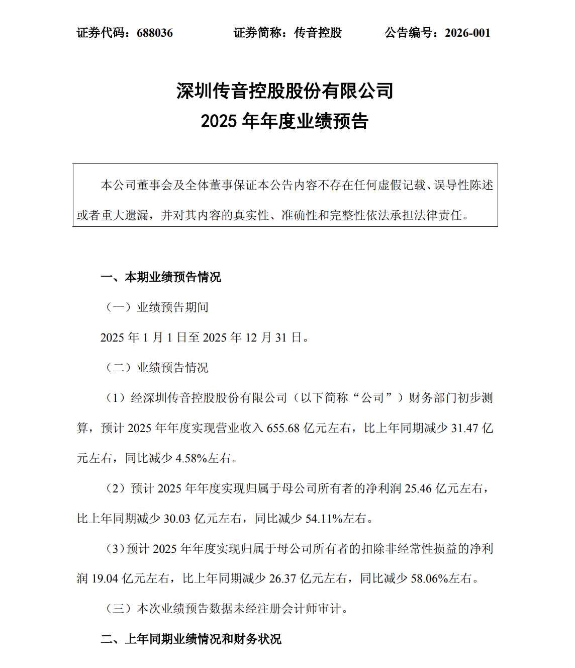
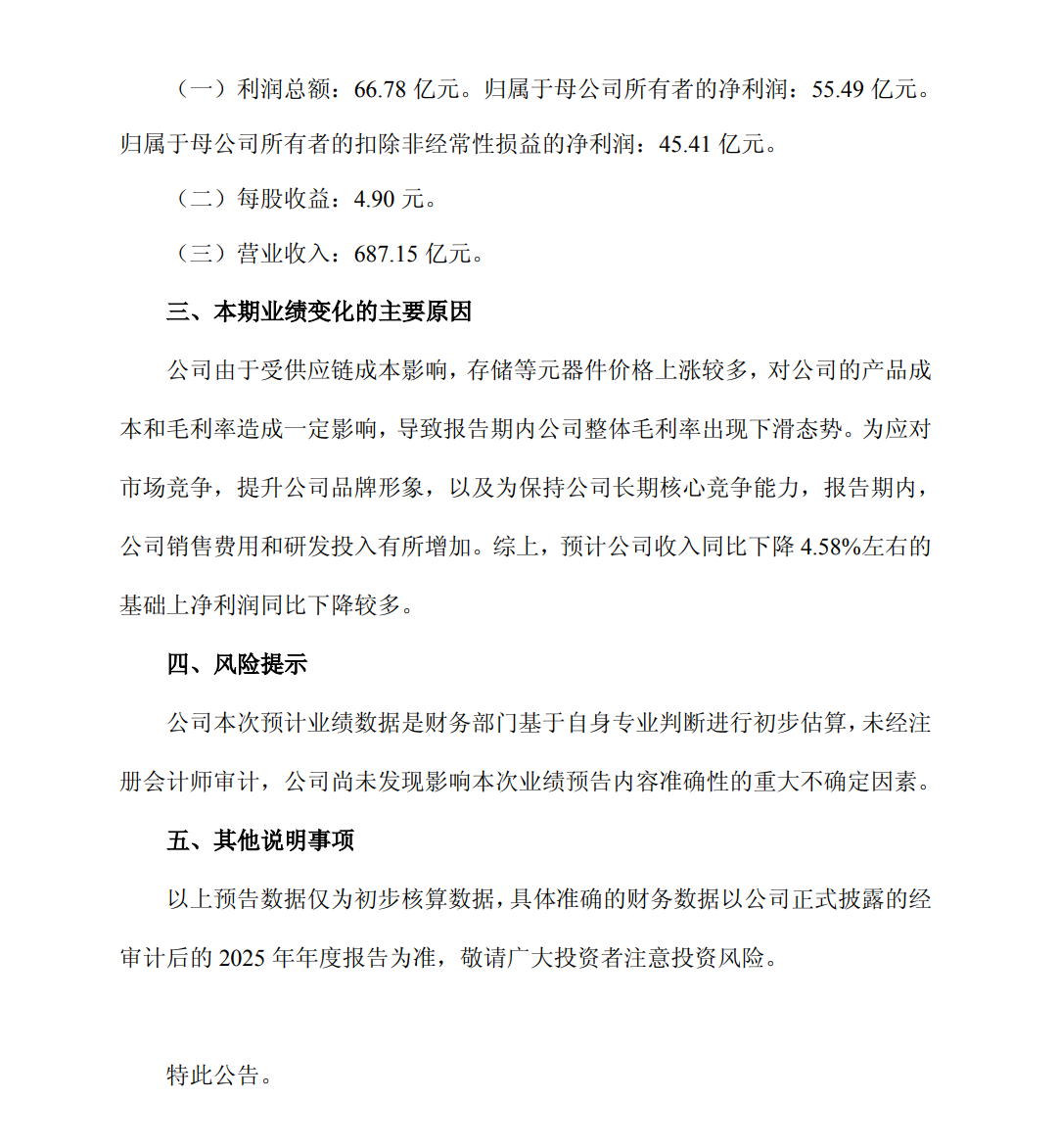
传音控股预计2025年年度实现归属于母公司所有者的净利润25.46亿元左右,比上年同期减少30.03亿元左右,同比减少54.11%左右。
传音控股在公告中解释称,公司由于受供应链成本影响,存储等元器件价格上涨较多,对公司的产品成本和毛利率造成一定影响,导致报告期内公司整体毛利率出现下滑态势。
传音控股还称,为应对市场竞争,提升公司品牌形象,以及为保持公司长期核心竞争能力,报告期内,公司销售费用和研发投入有所增加。综上,预计公司收入同比下降4.58%左右的基础上净利润同比下降较多。
传音控股预计2025年年度实现归属于母公司所有者的净利润25.46亿元左右,比上年同期减少30.03亿元左右,同比减少54.11%左右。
传音控股在公告中解释称,公司由于受供应链成本影响,存储等元器件价格上涨较多,对公司的产品成本和毛利率造成一定影响,导致报告期内公司整体毛利率出现下滑态势。
传音控股还称,为应对市场竞争,提升公司品牌形象,以及为保持公司长期核心竞争能力,报告期内,公司销售费用和研发投入有所增加。综上,预计公司收入同比下降4.58%左右的基础上净利润同比下降较多。