
【1】
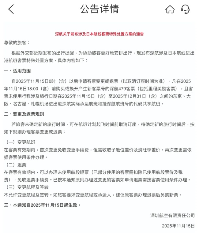
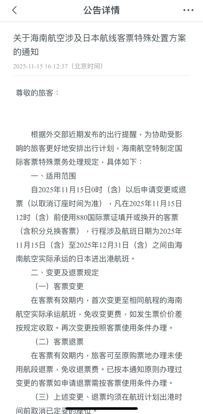
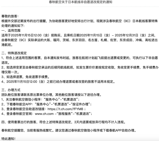
继国航/南航/东航后,中国其他航司也都陆续发布了中国大陆飞日本航线的退改公告,今年底前出发的机票的退款或(首次)改签免费(见文末)。
今天,继外交部之后,教育部也发布最新留学预警:建议中国公民谨慎规划赴日留学安排。
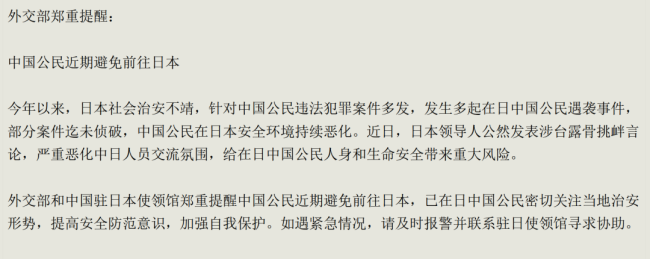
近段时间以来,日本社会治安不靖,针对中国公民的违法犯罪案件多发,治安形势和留学环境不佳,在日中国公民的安全风险上升。教育部提醒已在日和近期拟赴日留学人员密切关注当地治安形势,加强风险评估,切实增强防范意识。建议中国公民谨慎规划赴日留学安排。
昨天,上百名日本民众自发在位于东京的首相官邸前集会,抗议首相高市早苗的错误言行。
抗议者在现场高喊“撤回发言,赶快道歉”“高市下台”,“不会外交的人不配当首相”等口号,要求高市早苗辞职下台。

高市早苗近期在多个场合发表涉华错误言行,公然鼓吹武力介入台海的可能性,严重违背一个中国原则,严重违背中日四个政治文件精神和国际关系基本准则,粗暴干涉中国内政,挑战中方核心利益。
多名日本国会议员要求她撤回相关言论。野田佳彦、鸠山由纪夫及石破茂三位日本前首相,也先后对高市早苗挑衅言论发出警示。
中方对此强烈不满、坚决反对,向日方提出严正交涉和强烈抗议。
中国海警局最新声明,海警编队今天在钓鱼岛群岛领海内进行维权巡航活动。


【2】
日本的百货零售和旅行社行业对于中国游客人数未来可能大幅下降深感担忧,表示会密切留意情况,尤其双方政府的回应。
原本自疫情限制几年前结束后,中国游客人数是在复苏的,目前占这些行业生意的很大一部分。


日本官房长官木原稔昨天称,“这是(中方)与日本方面的认知有差异。正因为立场不同,日中之间的多层次沟通才更为重要”。

11月13日,中国外交部发言人林剑表示:
日本首相高市早苗日前在国会公然发表涉台露骨挑衅言论,暗示武力介入台海的可能性。在中方表达严正交涉和强烈抗议后,还执迷不悟、拒不撤回。上述错误言行严重违背一个中国原则,严重违背中日四个政治文件精神和国际关系基本准则,粗暴干涉中国内政,挑战中方核心利益,侵犯中国主权,中方对此坚决反对、绝不容忍,日方必须立即纠正,收回恶劣言论,否则一切后果必须由日方承担。
今年是中国人民抗日战争暨世界反法西斯战争胜利80周年,也是台湾光复80周年。日本曾对台湾实行殖民统治,犯下罄竹难书的罪行。日本军国主义历史上曾多次以所谓“存亡危机”为借口发动对外侵略,包括以“行使自卫权”为由悍然制造“九一八事变”,挑起侵华战争,给包括中国在内的亚洲乃至世界人民带来深重灾难。今天日本首相高市早苗再提所谓“存亡危机事态”,究竟是何居心?是否要重蹈军国主义覆辙?是否要再次同中国人民和亚洲人民为敌?是否企图颠覆战后国际秩序?
台湾是中国的台湾,以何种方式解决台湾问题、实现国家统一,是中国人自己的事,不容任何外部势力干涉。日本当政者妄图介入台海事务,既是对国际正义的粗暴践踏、对战后国际秩序的公然挑衅,也是对中日关系的严重破坏。如日方胆敢武力介入台海局势,将构成侵略行为,中方必将迎头痛击!我们将坚决行使《联合国宪章》和国际法赋予的自卫权,坚定捍卫国家主权和领土完整。我们正告日方,必须深刻反省历史罪责,立即停止干涉中国内政、挑衅越线的错误言行,不要在台湾问题上玩火,玩火者必自焚。
【3】
韩国方面,政府正式将本国对东亚三国的官方表述顺序定为“韩中日”。韩联社称,此举是韩国政府改善对华关系的行动之一。

韩国青瓦台总统府
韩国政府此前对东亚三国的表述顺序并无统一规定,只是相较而言“韩中日”的表述更普遍。在韩国前总统尹锡悦参加2023年东盟峰会后,韩国政府一度开始普遍使用“韩日中”的表述。时任韩国总统室官员称,该称谓旨在表达韩日“有更紧密的合作”。
韩联社指出,尹锡悦政府的外交政策过度亲日,宁可损害韩国利益也要排斥中国。而新的李在明政府正努力改善对华关系,统一相关称谓是对中国示好的举措之一。
此外,韩国政府已就日本政府在东京扩建一座宣称独岛主权的展馆向日方提出强烈抗议,召见日本高级外交官,要求日本关闭这一设施。

日本连续21年在国防白皮书中"重复对独岛(日方称‘竹岛’)的主权主张"。
在日本这个“国土与主权资料馆”(National Museum of Territory and Sovereignty)中,"将独岛(Dokdo)、钓鱼岛(Senkaku Islands)以及“北方领土”(Northern Territories)一并展示为日本领土"。 自2018年开馆以来,该馆多次扩建、搬迁并重新装修。
韩方在声明中指出:“必须清楚认识到,一再重复对独岛的无理主张,而独岛在历史、地理和国际法上都无疑是我们韩国固有领土,对构建面向未来的韩日关系毫无任何帮助”。

附:
国航公告

南航公告

东航公告

厦航公告

川航公告

深航公告

海航公告

吉祥航空公告

春秋航空公告
