吉利子公司起诉欣旺达 因电池质量问题索赔23亿元

Source
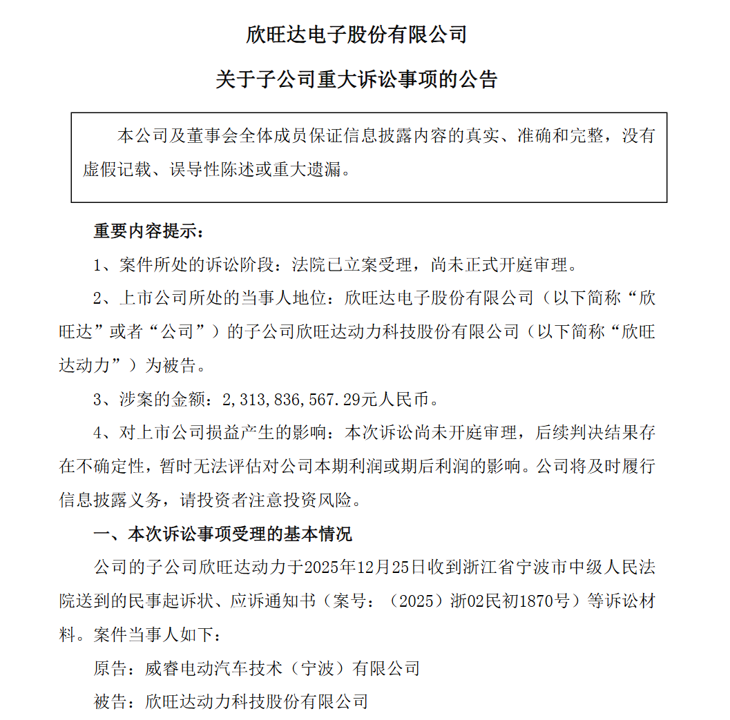
欣旺达电子股份有限公司今日发布公告,公司的子公司欣旺达动力于2025年12月25日收到浙江省宁波市中级人民法院送到的民事起诉状、应诉通知书(案号:(2025)浙02民初1870号)等诉讼材料。因买卖合同纠纷,原告威睿电动汽车技术(宁波)有限公司,起诉欣旺达动力科技股份有限公司。

原告以被告于2021年6月至2023年12月期间,向原告交付的电芯存在质量问题并给原告造成损失为由,提起诉讼要求被告履行支付赔偿金等款项的义务。

原告诉讼请求:

判令被告赔偿原告损失2,313,836,567.29元人民币(23.13亿元),以及按照全国银行间同业拆借中心公布的贷款市场报价利率计算的自起诉之日起计算至被告实际支付之日止的利息。

据了解,威睿电动汽车技术(宁波)有限公司吉利控股集团旗下全资子公司,主要从事新能源汽车动力电池、电机电控驱动系统、充电系统及储能系统的研发、制造与销售等,产品应用于极氪、沃尔沃、路特斯等品牌车型。

而此前报道曾显示,2024年10月份,部分极氪001车主接到4S店通知,其车辆电池采用欣旺达电芯,因电芯存在质量问题,有起火风险,需要召回并更换电池包。