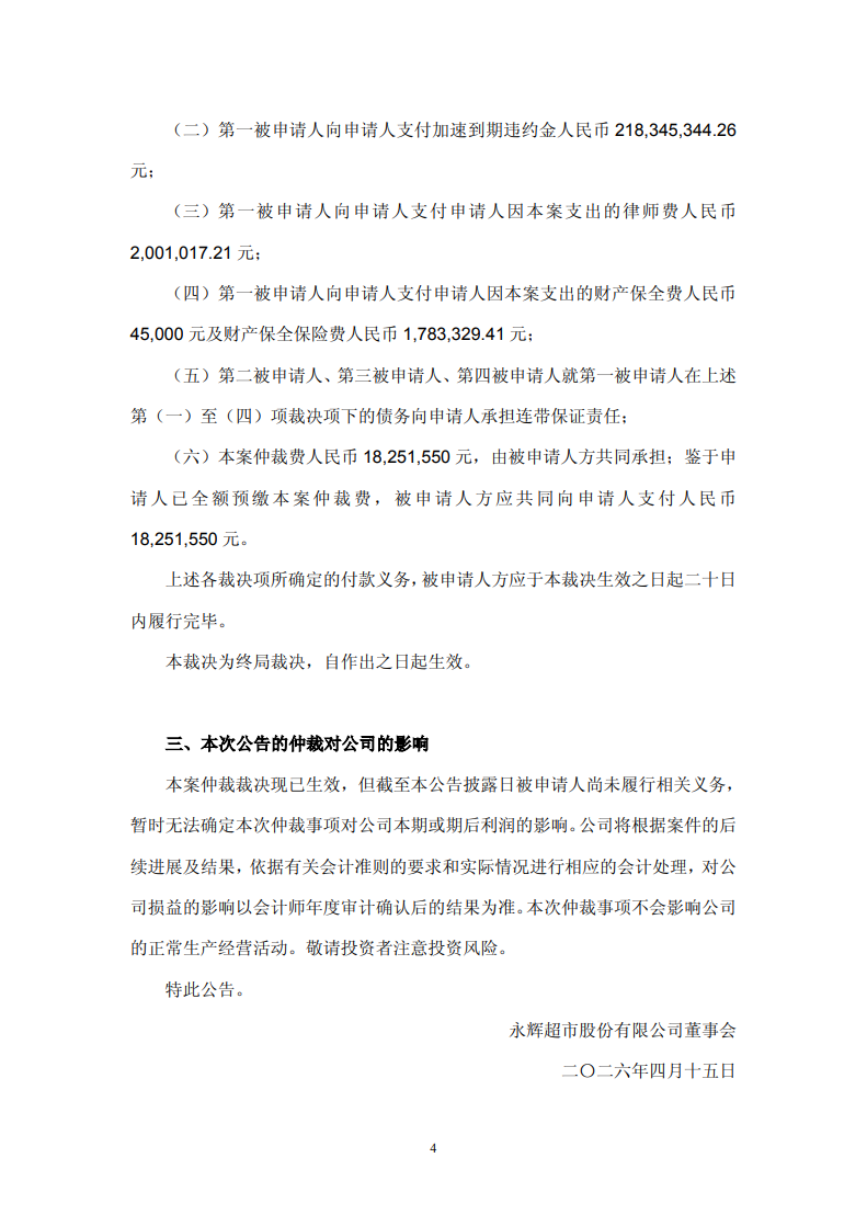
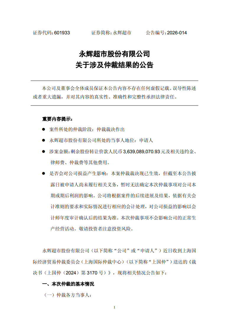
根据仲裁结果,大连御锦需要支付剩余转让款36.39亿元、违约金2.18亿元,还有律师费、保全费等相关费用,合计金额超过38亿元。
同时王健林、孙喜双以及一方集团,对这笔债务承担连带保证责任,仲裁费也由被申请人一方承担。
连带保证责任意味着,一旦主债务人不还钱,债权人可以直接要求担保人偿还。
按照裁决要求,相关款项需要在裁决生效后20日内履行完毕。截至公告发布,相关方还未履行付款义务,暂时无法确定对公司本期或期后利润的影响,但不影响公司正常生产经营。
根据仲裁结果,大连御锦需要支付剩余转让款36.39亿元、违约金2.18亿元,还有律师费、保全费等相关费用,合计金额超过38亿元。
同时王健林、孙喜双以及一方集团,对这笔债务承担连带保证责任,仲裁费也由被申请人一方承担。
连带保证责任意味着,一旦主债务人不还钱,债权人可以直接要求担保人偿还。
按照裁决要求,相关款项需要在裁决生效后20日内履行完毕。截至公告发布,相关方还未履行付款义务,暂时无法确定对公司本期或期后利润的影响,但不影响公司正常生产经营。