120亿元!华电能源投资黑龙江“煤电+1.4GW风电”项目

Source

(来源:风芒能源)

风芒能源获悉,华电能源117日晚公告,拟投资黑龙江华电富拉尔基发电厂(下称富发电厂2×66万千瓦上大压小热电联产机组与新能源一体化联营项目,项目总投资120.43亿元

具体来看,煤电项目拟在富发电厂厂区内扩建2×66万千瓦超超临界燃煤热电机组,建成后关停6×20万千瓦机组,并接替其现有供热负荷。煤电项目总投资59.6亿元。2×66万千瓦上大压小热电联产项目总投资59.6亿元,计划20267月开工建设,2028年底前实现双投。

配套140万千瓦新能源由六个风电项目组成,总投资额60.83亿元。其中,

黑龙江华电牡丹江穆棱马桥河30万千瓦风电项目总投资12.71亿元,计划20274月开工,20284月投产;

黑龙江华电哈尔滨呼兰三期30万千瓦风电项目总投资13.31亿元,计划20274月开工,20284月投产;

黑龙江华电齐齐哈尔富拉尔基20万千瓦风电项目总投资7.90亿元,计划20277月开工,20287月投产;

黑龙江华电双鸭山四方台10万千瓦风电项目总投资4.53亿元,计划20277月开工,20287月投产;

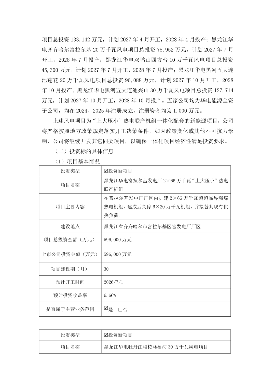
黑龙江华电黑河五大连池莲花20万千瓦风电项目总投资9.61亿元,计划202710月开工,202810月投产。

黑龙江华电黑河五大连池兴山30万千瓦风电项目总投资12.77亿元,计划202710月开工,202810月投产。

公告显示,以上项目由华电能源投资建设,项目资本金比例为20%,资本金需求24.09亿元,自有资本金满足投入需求,其他资金需求96.34亿元通过融资贷款解决。

华电能源同时提示风险称,煤电项目主要煤源运输距离较远,存在燃煤保量控价风险;黑龙江电网处于东北电网最北部,外送通道建设相对滞后,存在新能源弃电风险。另外,该投资计划中风电项目尚需全部获得地方政府批准、省发改委核准等的最终批复,本次投资事项存在不确定性,不排除因无法获得批准导致本次投资项目终止、延期或变更。

详情见下: